分享成功

[网友播报] 马拉松

宁海三天两头搞马拉松,是会拉动宁海GDP呢?还是会让宁海人民富有?意义何在?

支持楼主

0人支持

阅读原文 阅读 8978 回复 36
举报
全部评论
  • 默认
  • 最新
  • 楼主
  • 吴鑫 LV7 县丞
    2楼
    政绩懂不懂
    3-6 12:38 · 浙江
    回复
  • 小陈ggg LV7 县丞
    3楼
    以前越野跑还不影响百姓交通,现在故意往城区跑,劳民伤财!那是觉得宁海马路有多宽特别好看?
    3-6 12:57 · 浙江
    5 回复
  • butter5566 LV4 巡检
    4楼
    一年就一次啊,什么三天两头
    3-6 13:37 · 浙江
    2 回复
  • SSCELR LV10 路人
    5楼
    马路可以修一下,沥青老板又发财了。可以搞个兴海南路压窨井盖比赛。
    3-6 13:45 · 浙江
    1 回复
  • hej1111 LV11 路人
    6楼
    反正只要不是直接给你发钱的都叫劳民伤财
    3-6 14:02 · 福建
    回复
  • 看不惯我就要说 LV9 婉仪
    7楼
    GDP是肯定可以拉动的,你这问题问到钢板上了
    3-6 14:03 · 浙江
    回复
  • 金刚钴 LV3 路人
    8楼
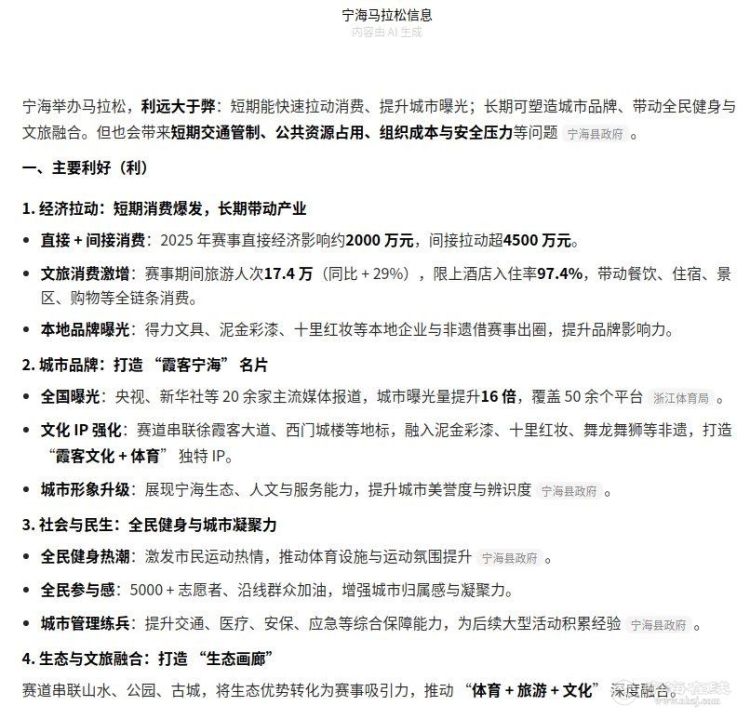
    豆包说利远大于弊。

    3-6 14:35 · 浙江
    1 回复
  • 不再流浪 LV3 里正
    9楼
    一年到头活跃一回城市气氛,应该要包容包容
    3-6 15:13 · 浙江
    回复
  • 奈何情深 LV9 通判 楼主
    10楼

    看不惯我就要说 发表于 2026-3-6 14:03 GDP是肯定可以拉动的,你这问题问到钢板上了

    反正我看不惯,就要说
    3-6 16:14 · 浙江
    回复
  • 奈何情深 LV9 通判 楼主
    11楼

    butter5566 发表于 2026-3-6 13:37 一年就一次啊,什么三天两头

    去年搞了好几次,现在刚过完年又搞,搞得宁海是运动发祥地不是旅游发祥地似的
    3-6 16:16 · 浙江
    回复
你的热评
游客
发表评论
最热宁海圈
  • 【情绪不好是你格局太小】 暴脾气的人,通常没有控制情绪的能力,也不会有什么好运气。一个人脾气来了,福气就走了,因为在情绪下做出的决定大多数都是不理智的决定。 学会控制情绪,一半是尊重他人,一半是保护自己,用嘴伤人是愚蠢的行为,学会控制自己的情绪是一个人成熟的标志。控制好了情绪,你的人生就赢了一大半! 情绪不好,是你的格局太小。任何时候,一个人都不应该做自己情绪的奴隶。管理好自已的情绪,做个优雅的人,调整好自己的心态做自己真正的主人。

    czl1969

    8
热点推荐

安装应用

免费下载宁海在线
这是app专享内容啦!
你可以下载app,更多精彩任你挑!
绑定手机才能继续哦!
绑定手机账号更安全哦!
绑定手机才能继续哦!
绑定手机账号更安全哦!